ABSTRACT
Objectives
Patients with chronic disorders like Ischemic Heart Disease (IHD), Acute Coronary Syndrome (ACS), Stroke and associated coexisting disorders such as Chronic Kidney Disease (CKD), Hypertension (HTN), Diabetes Mellitus (DM) and Thyroid diseases have high preventable post-discharge Medication Related Adverse Events (MRAEs). The present study was designed to determine whether disease education and discharge counseling, provided by a clinical pharmacist, have an influence on patients with chronic diseases. A cross sectional study was conducted in Metas of Seventh-day Adventists Hospital, Surat and Shrimad Rajchandra Hospital, Dharampur.
Materials and Methods
This was a prospective, randomized, interventional study involving 150 patients (75 in each group). Intervention group was provided with the standard care and a clinical pharmacist based discharge medication counseling consisting of drug review, DRP identification and intervention, an educational leaflets for all identified DRP s moreover followed up at 7th day. The standard care for discharge was provided for the control group. The primary outcome was adhesion to treatment (MMAS-8) and secondary outcomes included Quality-of-Life impact (HRQoL, RAND SF-36), patient satisfaction (12-item Likert Scale), and medication discrepancies assessed at 1 week post-discharge and 1-month post-discharge.
Results
Intervention group showed significantly greater improvements than the control group in MMAS scores (mean difference 3.933, p<0.05), HRQoL and patient satisfaction conformers. Improvements were most striking in physical health, emotional well-being and social functioning.
Conclusion
Clinical pharmacist led discharge counseling significantly improved medication adherence, HRQoL and patient satisfaction which reiterates potential of pharmacists improving post-discharge patient outcomes.
INTRODUCTION
Hospitalised patients experience a high rate of adverse events and research has not focused extensively on the post-discharge period in hospitals literature. Numerous studies have shown that Drug-Related Problems (DRPs) often arise during the post-hospitalization period with an important impact on patient outcomes. In a teaching hospital in Australia, for example, 93% of patients being discharged were found to have a DRP (Deanet al., 2002; Forsteret al., 2004). In a single year across England, a report from National Health Service (NHS) has shown as much 237 million medication errors indicating the sensitivity of this flaw (Elliottet al., 2021). A study conducted in Delhi also reported that 82 per 1000 prescriptions were having potential of ADRs A referral was sent due to what was considered a CpAP related complication as well and the patient developed other medical problems frequently associated with ILD, not all of which are preventable but many can be mitigated by discharge medication counseling programs. This problem is even more obvious in places as Karnataka, India, where 55.67% of patients with chronic diseases had DRPs at discharge (Gurumurthyet al., 2020). In turn, this has represented an increased risk in patient harm and clinical pharmacists now serve as facilitators between these two agents. In various studies, such involvement in discharge counseling has been effective in the reduction of medication discrepancies, enhancement of adherence to medications and reduction of the occurrence of adverse events leading to hospital readmissions. In fact, since medications errors and DRPs are mainly due to changes in drug regimens or lack of discharge instructions, clinical pharmacist’s interventions may be effective in transitioning patients from hospital to home. Studies have already demonstrated the problems involved with DRPs during the post-discharge period. In another randomised controlled trial of 851 patients with heart disease, for example, more than half suffered clinically important medication errors; over a fifth of these were “serious” (Forster et al., 2004a). Nearly 23% of patients experienced an adverse event after discharge, and 72% were related to medications in another study from Canada (Forster et al., 2004b). This study highlights the importance of a formal discharge planning pathway, and comprehensive clinical pharmacist-led interventions to promote patient safety. Especially for healthcare systems, chronic diseases, eight of ten deaths in low- and middle-income countries are due to these, poses a daunting challenge. Chronic Disease Management as a Public Health Priority in India Given that the population of elderly people in India is estimated to touch 158.7 million by 2025,46 there would be increasing medical demand due to inevitable growth in these persons with chronic diseases. One study concluded that one-fifth of older people in India suffer from any chronic condition, with higher proportion in urban (29%) compared with rural areas (17%) (Blixet al., 2004; United Nations Population Fund, 2020). Hypertension and diabetes are the most important determinants of prevalence of chronic diseases, which was maximum in Kerala (54%) followed by Andhra Pradesh and West Bengal and lowest in Goa. Chronic disease risk is also higher for persons with more education, urban residents, and those from economically dependent or well-to-do households. Patient education and Medication adherence are most important for effective chronic condition management and to avoid worser outcomes like increased mortality, morbidity as well healthcare cost. Medication nonadherence may contribute to hospitalizations, so pharmacologic duplication should be minimized, treatment plans simplified and medications reviewed regularly. There is also a need to address ADRs in the hospital and post-discharge (predicting 25% of all hospital admissions are due to drug-related problems), to ensure sustained monitoring for improvement in patient outcomes and cost containment. Critical commoners do discharge counseling (Wiggins et al., highlighting the role of clinical pharmacists in heart failure and myocardial infarction patients) via U.S. studies. Previous research has noted that clinical pharmacists have had a remarkable role in improving the prevention of adverse drug events and reduction in hospital readmissions thus contributing to overall patient safety (Horneet al., 2005; Wigginset al., 2013). Polypharmacy among patients with chronic diseases (such as cardiovascular disease) is complicated and requires the active participation of clinical pharmacists to assure that patients are appropriately and effectively benefiting from their medications. The humanists provide an essential input in optimizing pharmacological therapy, advocating emotional support and counseling to enhance adherence in addition to augment care plan personalization (Muelleret al., 2012). Another point, the person needs to have strict monitoring and control of some chronic diseases such as diabetes, hypertension to prevent complications only heart problems. Both diabetes and hypertension are economically important since they contribute to a large economic burden worldwide as the result of being ranked within the top 10 direct causes for mortality, with hypertension accounting for 12.8% of all global deaths (Kearneyet al., 2005). Clinical pharmacists appear well positioned to support both diseases next to close examination through patient education on diabetes management. The previous in depth study suggested the prevalence of hypertension to be 22.9% for males and 23.6% by 2025 in rural as well as urban setting with vast variation between different parts of India (Anchalaet al., 2014; Tunbridgeet al., 1977). To prevent medication-related problems and assure safe transitions of care from hospital to home, it’s absolutely necessary for clinical pharmacists continue to clarification a crucial role in patient education, medication reconciliation with discharge counseling. Through targeted interventions and patient education, clinical pharmacists can enhance adherence, reduce readmissions to the hospital and improve overall treatment outcomes (Colemanet al., 2005). Need for the study: The transition between health care settings has been identified as a high risk for medication errors, Drug-Related Problems (DRPs), and Adverse Drug Reactions (ADRs) among chronic patients. These avoidable problems can result in readmissions, wasted healthcare costs and poor patient outcomes. Medication counselling, educating patients and reducing transitions of care during discharge are fundamental activities clinical pharmacists can perform to mitigate these risks. Their participation results in fewer medication discrepancies and higher adherence rates, particularly for complex treatment regimens. The increasing burden of chronic diseases and aging population especially in low to middle income countries have led to the emergence of this study which evaluates the role of clinical pharmacists on post discharge medication management and outcomes of patients.
MATERIALS AND METHODS
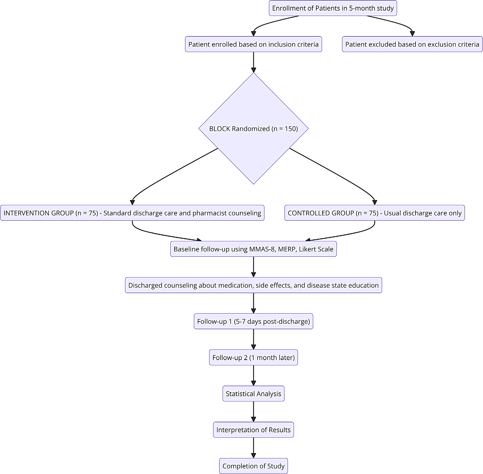
A prospective interventional study was conducted at Metas Adventist Hospital, Surat, and Shrimad Rajchandra Hospital, Dharampur, in a span of 6 months to determine the care impact of Clinical pharmacist-led discharge counseling and disease education on patients with chronic illness. Ethical approval was taken (MPC/IHEC/07/2022). Around 150 patients suffering from chronic illness such as IHD, DM, HTN, and stroke were included in this study. Based on the inclusion criteria, participants aged 18 and above, patients diagnosed with chronic illness, those who are willing and available for discharge counseling between 7:30 am and 5:30 pm Monday to Friday ensuring the presence of clinical pharmacists were included. Patients aged below 18, patients who are unwilling and unable to cooperate, those who are transferred to other hospitals, and LAMA were excluded in this study. Pregnant and lactating mothers were also excluded from the study. The ethical clearance was approved from the Human Research Ethics Committee of Maliba Pharmacy College and written informed consent was obtained from each patient. The patients were randomly divided into two groups, the intervention group, and the control group by using the block randomization method. They included a comprehensive case report form to record the patient demographic, medical history, laboratory data, and treatment record. Patients in the intervention group received discharge counseling by the clinical pharmacist and were oriented about the medication and advised about the potential side effects, ADR, drug-drug interactions, and significance of medication adherence. Education leaflets were also provided, which contain disease management, use of medication, and modification of lifestyle to enhance HRQoL. Patients in the control group received standard care without any counseling and education. The patient follow-up procedure was two follow-ups one at 5-7 days and the other one at 1 month post-discharge. The medication adherence was determined by MMAS-8, and validated the scale from which the patient is classified as having high, medium, or low adherence. HRQoL was assessed by using the RAND SF-36 scale, which determined the physical health, mental health, and social health of the patient. The patient’s satisfaction with the care was recorded on 12 items Likert scale. When it comes to medication incidents, a medication incident reporting form was used to record the prescription errors and ADR. Data analysis was done using the descriptive statistic mean and t– test was done between the intervention group and the control group to determine the difference in medication adherence. Paired t-test was used to compare the changes within the intervention group. For the patient satisfaction level, one-tailed paired t-test was used to analyze post counseling. The mean difference of HRQoL was done to classify patient wellbeing. All the analysis were carried out to find out the impact of clinical pharmacist-led discharge counseling (Figure 1).

Figure 1:
Study Algorithm.
RESULTS
After full information on the study process, a total of 150 patients agreed to participate in that trial and were included for analysis. Tables 1 and 2 show the comparison of demographic characteristics among all patients in Group A (control group) versus all patients from Group B (intervention group). Age distribution (years) showed that the 41-60 and 61-70 age groups were mostly represented in both groups. The number of male participants was larger than that of female subjects in each group. There were also significant differences between the groups regarding BMI, education levels, dietary habits, alcohol consumption, smoking status; family history of diseases and number of comorbidities; number of medications prescribed at discharge. These differences demonstrate the heterogeneity of patients in trial, necessary for within study testing of intervention impact on health outcomes (Table 1). MMAS-8 Intervention and Control groups: The paired t-tests on the entire intervention and control groups indicated that there was a significant improvement in medication adherence from the first to the second follow-up using MMAS-8. The intervention group experienced a substantial mean increase of 3.933, with a highly significant t-statistic (-26.68 p<0.001) demonstrating marked improvement vs the control group who had a mean increase of 0.88 and T statistic -12.88 (p<0._interval). Furthermore, when the mean differences between groups were compared, it was clear that the intervention group given pharmacist-led discharge counseling had improved adhesion over control. This indicates that there was a substantial improvement in medication adherence in the intervention group, thus lending some credence to pharmacist intervention for post-discharge patient care (Table 2). Comparison between Intervention and Control Group of HRQOL Scale: The study examined the result for Health-Related Quality of Life (HRQOL) using the RAND SF-36 scale to compare between intervention and control groups at first follow up, second follow up as well as within two group. Compared to the usual dietary management, QoL increased in all HRQOL domains in favour of diet intervention group. Mean differences ranging from 0.1152 to 0.3817 consistent with moderate-to-large effect sizes for physical function, role limitations (both physical and emotional), pain, and social functioning. The effect of the intervention on all domains of HRQOL was impressive, especially role-physical and role-emotional health and pain. The only significant difference in the change in subject function scores was observed for perceptions of overall health change, suggesting broad changes following the intervention did not uniformly affect all HRQOL domains (Table 3). Comparison between the Intervention 1st and 2nd Follow up Group of HRQOL Scale: There was significantly improvement in each domains of HRQoL in the between 1st and 2nd follow up among the intervention follow-up group. Mean differences in scores ranged from 0.17 to 0.44, equivalent to moderate to large benefits and statistically significant improvements in physical functioning, role limitations (physical and emotional), fatigue, emotional well-being, social functioning, pain and general health perception. The results support the effectiveness of a single, short self-management program group as well as for changes over time in many aspects of Health-Related Quality of Life (HRQOL), which may offer participants meaningful improvements across physical, emotional, and social dimensions (Table 4). Interpretation Of 12-Likert Scale in Intervention Group: Results of 12-Likert Scale in Intervention Group: A significant increase was observed concerning patient satisfaction through pharmacist-led discharge counseling, reflected as the mean of responses to 12-point Likert scale used throughout two follow-up periods. The average score for the first follow-up was 41.63, and that increased to 54.28 for the second follow-up – with variance of satisfaction shifting from about 34.24 in the negative direction to 12.99, indicating more consistent satisfaction during second follow-up than first follow -up respectively The Pearson coefficient was 0.23, which is a weak positive correlation that suggests low consistency of satisfaction level over time. The null hypothesis (HO:μ1=μ0) stands rejected; (p-values=7.83e-29 and 1.57e-28 for one-tailed test and two-tailed test, respectively), SS2 was successful in attaining significantly higher mean scores as reflected by a highly significant t-statistic of -17.85). Conclusions we showed that pharmacist interventions had an impact on improving patient satisfaction in the discharge process with significant higher scores at follow up intervals, demonstrating the benefits of a pharmacist role in the continuum of care during hospital discharge (Table 5). Several drugs were administered to patients enrolled in the study. Clinically significant drug-related problems (DRPs), particularly potential drug–drug interactions (DDIs), were identified and analyzed. The clinically important interactions observed in our cases are summarized in Tables 6–8.
| Variables | Control group N | Control group (%) | Intervention group N | Intervention group (%) |
|---|---|---|---|---|
| Age in years | ||||
| 20-40 | 13 | 17.33 | 8 | 10.66 |
| 41-60 | 34 | 45.34 | 29 | 38.67 |
| 61-70 | 19 | 25.33 | 24 | 32 |
| >70 | 9 | 12 | 14 | 18.67 |
| Gender | ||||
| Female | 20 | 26.67 | 27 | 36 |
| Male | 55 | 73.33 | 48 | 64 |
| BMI (Kg/m2) | ||||
| Below 18 | 4 | 5.33 | 2 | 2.67 |
| 18 – 24.9 | 36 | 48 | 49 | 65.33 |
| 25-30 | 33 | 44 | 20 | 26.67 |
| Above 25 | 35 | 46.67 | 24 | 32 |
| Education | ||||
| No former education | 13 | 17.33 | 14 | 18.67 |
| Schooling | 29 | 38.67 | 24 | 32 |
| Graduate and above | 33 | 44 | 37 | 49 |
| Food habit | ||||
| Veg | 41 | 54.67 | 39 | 52 |
| Non-veg | 13 | 17.33 | 12 | 16 |
| Both | 21 | 28 | 24 | 32 |
| Alcohol consumption | ||||
| Yes | 13 | 17.33 | 25 | 33.33 |
| No | 62 | 82.67 | 50 | 66.67 |
| Smoking | ||||
| Yes | 24 | 32 | 22 | 29.33 |
| No | 51 | 68 | 53 | 70.67 |
| Family history of disease | ||||
| Yes | 39 | 52 | 38 | 51 |
| No | 36 | 48 | 37 | 49 |
| Number of comorbidities | ||||
| 0 | 13 | 17.33 | 19 | 25.33 |
| 1 | 33 | 44 | 34 | 45.33 |
| 2 | 24 | 32 | 18 | 24 |
| More than 2 | 5 | 6.67 | 4 | 5.33 |
| Number of medicines at discharge | ||||
| 0 to 5 | 40 | 53.33 | 49 | 65.33 |
| 6 to 10 | 30 | 40 | 26 | 34.67 |
| More than 10 | 5 | 6.67 | 0 | 0 |
| Group | Parameters | 1st FU | 2nd FU | MD |
|---|---|---|---|---|
| Intervention Group | Mean | 3.25 | 7.19 | 3.93 |
| Intervention Group | Variance | 1.73 | 1.37 | |
| Intervention Group | Observations | 75.0 | 75.0 | |
| Intervention Group | `t Stat | -26.68 | ||
| Intervention Group | P(T<=t) one tail | 5.31E-40 | ||
| Intervention Group | P(T<=t) two-tail | 1.06E-39 | ||
| Control Group | Mean | 3.09 | 3.97 | 0.88 |
| Control Group | Variance | 1.57 | 1.7 | |
| Control Group | Observations | 75.0 | 75.0 | |
| Control Group | `t Stat | -12.88 | ||
| Control Group | P(T<=t) one tail | 7.06E-21 | ||
| Control Group | P(T<=t) two-tail | 1.41E-20 |
| Aspect | Item | Control Mean | Intervention Mean | Mean difference |
|---|---|---|---|---|
| Physical function | 10 | 0.03 | 0.22 | 0.19 |
| Role limitations due to physical health | 4 | 0.06 | 0.44 | 0.38 |
| Role limitations due to emotional problems | 3 | 0.06 | 0.41 | 0.35 |
| Energy/Fatigue | 4 | 0.03 | 0.22 | 0.19 |
| Emotional well-being | 5 | 0.04 | 0.22 | 0.18 |
| Social functioning | 2 | 0.18 | 0.35 | 0.17 |
| Pain | 2 | 0.06 | 0.32 | 0.26 |
| General health | 5 | 0.05 | 0.27 | 0.22 |
| Health change | 1 | 0.05 | 0.17 | 0.12 |
| Aspect | Item | 1st follow-up | 2nd follow-up | Mean difference |
|---|---|---|---|---|
| Physical function | 10 | 0.5 | 0.73 | 0.22 |
| Role limitations due to physical health | 4 | 0.32 | 0.76 | 0.44 |
| Role limitations due to emotional problems | 3 | 0.38 | 0.78 | 0.41 |
| Energy/Fatigue | 4 | 0.36 | 0.59 | 0.22 |
| Emotional well-being | 5 | 0.42 | 0.65 | 0.22 |
| Social functioning | 2 | 0.4 | 0.75 | 0.35 |
| Pain | 2 | 0.4 | 0.7 | 0.32 |
| General health | 5 | 0.45 | 0.72 | 0.27 |
| Health change | 1 | 0.53 | 0.7 | 0.17 |
| 1st FU | 2nd FU | MD | |
| Mean | 41.63 | 54.28 | 12.65 |
| Variance | 34.24 | 12.99 | |
| Observations | 75.0 | 75.0 | |
| Pearson Correlation | 0.23 | ||
| Difference of freedom | 74.0 | ||
| t Stat | -17.85 | ||
| P(T<=t) one-tail | 7.83E-29 | ||
| Α | 0.05 |
| Name of DRPs | Examples | Count | Percentage |
|---|---|---|---|
| Drug without indication | Amlodipine was prescribed without indication leading to peripheral edema in the patient | 2 | 3% |
| Under prescribed | Thyroid medication (Levothyroxine) not prescribed, Diabetes medication omitted in the patient | 4 | 5% |
| Adverse drug reactions | Tramadol induced paradoxical hyperalgesia, Isosorbide mononitrate induced headache, Ciprofloxacin induced diarrhoea, Gabapentin induced xerostomia, Insulin induced hypoglycaemia, Hydroxy chloroquine diarrhoea, Nifedipine induced flushing and edema, Metformin induced heartburn, Glimepiride induced hypoglycaemia, Nitrofurantoin induced uropathy, Aspirin induced tinnitus, Statins induced muscles cramps, Clopidogrel induced angioedema, Aspirin induced Gastritis, Amlodipine induced peripheral edema | 17 | 23% |
| Drug Duplication | Sodium bicarbonate (SOBISIS FORTE) 1 g and Sodium bicarbonate (BIOSODA-500) 500 mg dispensed simultaneously | 7 | 9% |
| Ineffective prescribing | Rosuvastatin and Aspirin (TAB. ROSU-ASP) 75 mg not prescribed, Alogliptin missing essential dose, ROA and frequency | 25 | 33% |
| Dosage form error | Cap. Roztor-a was needed but Tab. Roztar-a was prescribed, constituting a dosage form error | 2 | 3% |
| Wrong dose | 53 year old patient was prescribed with aspirin 150 mg TDS instead of correct dose 75mg od for ischemic heart disease | 2 | 3% |
| Wrong ROA | Inj. Rosuvas (rosuvastatin) 20 mg was prescribed to be given po instead of the correct iv route | 5 | 7% |
| Sl. No. | Drugs | Count | Percentage |
|---|---|---|---|
| 1 | Aspirin+Rosuvastatin | 34 | 7.01% |
| 2 | Clonazepam | 3 | 0.61% |
| 3 | Teneglipitin | 2 | 0.41% |
| 5 | Glimepiride | 2 | 0.41% |
| 4 | Telmisartan+Chlorthioridazone | 7 | 1.44% |
| 5 | Statin (Atorvastatin, Rosuvastatin) | 25 | 5.15% |
| 6 | Telmisartan+Metoprolol succinate | 18 | 3.71% |
| 7 | Nitro-glycerine | 19 | 3.92% |
| 8 | Clonidine | 16 | 3.29% |
| 9 | Clopidogrel | 17 | 3.51% |
| 10 | Aspirin | 17 | 3.51% |
| 11 | Isosorbide mononitrate | 3 | 0.61% |
| 12 | ACE inhibitor(ramipril) | 7 | 1.44% |
| 13 | Metformin+Glimepiride | 9 | 1.86% |
| 14 | Insulin | 7 | 1.44% |
| 15 | Warfarin | 9 | 1.86% |
| 16 | Prasugrel+Aspirin | 11 | 2.27% |
| 17 | Thyroid medication | 7 | 1.44% |
| 18 | Gliptin (Vilda, Alogliptin) | 7 | 1.44% |
| 19 | Telmisartan+amlodipine+hydrochlorthiazide | 8 | 1.64% |
| 19 | Ticagrelor | 4 | 0.82% |
| 20 | Torsemide+Spironolactone | 15 | 3.09% |
| 21 | Sacubitril/valsartan | 4 | 0.82% |
| 22 | Dapagliflozin | 4 | 0.82% |
| 23 | Nicorandil | 5 | 1.03% |
| 24 | Ivabradine | 3 | 0.61% |
| 25 | Losartan Potassium | 1 | 0.20% |
| 26 | Enoxaparin | 8 | 1.64% |
| 27 | Betablocker (atenolol, bisoprolol, metoprolol, nebivolol) | 38 | 7.83% |
| 28 | Vitamins (B6, B12, folic acid) | 9 | 1.85% |
| 29 | Pregabalin | 1 | 0.20% |
| 30 | Telmisartan | 3 | 0.61% |
| 31 | Ecosprin gold (aspirin, atorvastatin, clopidogrel) | 6 | 1.23% |
| 32 | NSAIDS(indomethacin, tramadol, Paracetamol) | 2 | 0.41% |
| 33 | Sevelamer | 25 | 5.15% |
| 34 | Sodium bicarbonate | 33 | 6.80% |
| 35 | Heparin | 2 | 0.41% |
| 36 | Furosemide | 45 | 9.27% |
| 37 | Levetiracetam | 4 | 0.82% |
| 38 | CCB | 40 | 8.24% |
| 39 | HCQ | 2 | 0.41% |
| 40 | Antipsychotics (Trimetazidine, quetiapine) | 3 | 0.61% |
| Drugs | Effects | Preventive Measures |
|---|---|---|
| Clonidine+Metoprolol | Either increases toxicity of the other by unspecified interaction mechanism | Monitor heart rate when clonidine and metoprolol are given concurrently. Discontinue beta blocker before clonidine to avoid rise in BP. |
| Ramipril+Pregabalin | Either increases toxicity of the other by other mechanism | Monitor for Blood pressure, avoid alcohol. |
| Aspirin+Ramipril | Pharmacodynamic antagonism, coadministration results in decrease in renal function, NSAIDs may diminish anti-hypertensive effect | Monitor BP and INR to prevent bleeding. Weigh risks and benefits. |
| Rabeprazole+Clopidogrel | Concurrent use may result in reduced antiplatelet activity | Administer clopidogrel after breakfast, rabeprazole 4 hours later. Platelet aggregation not significantly altered by ranitidine. |
| Clopidogrel+Apixaban | Increased risk of bleeding | Evaluate signs of blood loss. Discontinue apixaban if haemorrhage occurs. |
| Aspirin+Warfarin | Aspirin increases effect of warfarin by anticoagulation | Suspend aspirin during anticoagulation therapy for DVT/PE unless acute coronary event. |
| Spironolactone+Torsemide | Spironolactone increases and torsemide decreases serum potassium | Monitor BP and potassium levels. Watch for signs of bleeding. |
| Torsemide+Metformin | Torsemide decreases effect of metformin | Monitor PPBS, RBS, FBG, HbA1c levels. |
| Aspirin+Glimepiride | Aspirin increases effect of glimepiride | Monitor blood sugar levels to avoid hypoglycaemia. |
| Duloxetine+Aspirin | Increase risk of bleeding | Monitor patient for signs of increased bleeding. |
| Aspirin+Ticagrelor | Increased risk of bleeding and decreased efficacy of ticagrelor with higher doses of aspirin | Keep aspirin dose 75-100 mg after initial loading. Monitor for bleeding. |
DISCUSSION
Nowadays, the need of intensive care for patients with chronic diseases, in particular those under polypharmacy, must be established during all hospitals stages from the admission to discharge. Medical discrepancies are even more common given their medically complex treatment plans and multiple care setting transitions. These disparities, borne from communication, or lack thereof, can result in medication errors, overlooked diagnoses, and at an increased risk of being readmitted. Effective communication and care coordination are crucial in reducing these risks, and measures such as Electronic Health Records (EHRs), medication reconciliation protocols, patient education initiatives can prevent a number of potentially harmful or expensive readmissions. Study of Coleman, Smith et al., Colorado, USA; it was found that patients with an error at discharge on the medical side had a 30-day readmission rate of 14.3% (Colemanet al., 2005; Huffet al., 2018). Studies have demonstrated that clinical pharmacist involvement in the discharge process decreases and prevents re-hospitalizations due to medication discrepancies. Huff et al., performed a research in Boston, USA showing that face-to-face medication counselling on admission significantly decreased 30-day emergency department visits and Medicine Counselling via phone calls by pharmacists also resulted similar reductions in emergency returns. These findings emphasize the importance of pharmacist-led discharge counseling for ameliorating medication misunderstandings and preventing re-hospitalization. Many studies showed that pharmacists could improve discharge counseling. These have included a 41% reduction in the risk of death among patients on polypharmacy who received pharmacist telephone counseling in Hong Kong and a reduction in preventable Adverse Drug Events (ADEs) within 30 days of discharge with pharmacist counseling in Boston. These findings support the value of pharmacist follow-up phone calls as an economical and practical approach to addressing patient issues, facilitating quite administration safety, particularly in situations where counseling is not possible (Glanset al., 2015). In this study, intervention resulted in various Drug-Related Problems (DRPs) at time of patient discharge, with the most frequent being prescribing error (33%) and adverse drug reactions (23%). Errors related to prescribing were faults associated with the route (oral/topical) of administration, unit amount, or frequency of administration for an administered medication which would cause incorrect drug utilization and potential repeat hospital admission. Non-adherence constituted 35% and prescribing errors accounted for 5% of preventable discrepancies in a study by Glans, Ekstam, and Jakobsson (Ramanathet al., 2013). For patients with chronic disease who need ongoing, coordinated care from multiple providers, transition of care is key. During transitions, a poorly managed transition can be potentially disastrous; this is especially the case with drug-drug interactions in mind. Results: In our study, 14.67% of the patients had a DDI at discharge level. One case, co-prescription of Clonidine and Metoprolol, in which case increasing the drug-to-drug toxicity is fundamental for an urgent emergency intervention. A different DDI was identified between aspirin and Ramipril, with the resulting recommendation of close monitoring in order to prevent an elevation in renal function, or increased risk for bleeding. We evaluated medication adherence using the MMAS-8 questionnaire, both before and after pharmacist counseling. The intervention group reported a mean difference of 3.93 between the first and second follow-up times, which was also significant. Another study, Ramanath, Balaji et al., in rural hypertensive patients in Karnataka found improved medication adherence after pharmacist led counseling and follow up using MMAS questionnaire (Faildeet al., 2001). The 5-point Likert scale was also used to assess patient satisfaction after counseling. We also found that patient satisfaction was similar to the practice we previously reported, where in studies in oncology patients, improved patient satisfaction scores corresponded with physician experience and demeanor; however the practices studied were pharmacist counseling, disease education and lifestyle modification recommendations. Pharmacy patient information leaflet provision was similarly viewed positively (Conradieet al., 2017). As secondary outcomes, the RAND SF-36 questionnaire was used to assess quality of life (HRQOL) with significant improvements in the intervention group as compared with baseline: physical functioning 0.38, emotional health 0.35, social functioning 0.171 and general health perception 0.21. The results of these improvements were very dependent to the reports from another study led by Failde and Ramos, in which irritation quality of life was assessed using RAND SF-36 scale and the finding showed significant improvement in with respect to both physical and mental sections. Finally, the study highlighted that clinical pharmacists either seem to manage more effectively the complex therapeutic regimens, preventing ADRs and increasing patient adherence especially in elderly patients who are at increased risk for polypharmacy. Sarangarm, London and Snowden et al., illustrated the importance of pharmacists in discharge prescribing safety, with more than half patients requiring pharmacist intervention for errors including dosages. (Faildeet al., 2001; Sarangarmet al., 2013; Sartikaet al., 2019). To summarize our findings, we found that pharmacist-led discharge counselling is associated with greater improvements in medication adherence, risk of adverse drug events, patient satisfaction and health-related quality of life compared to usual care within the current body of research. These results underscore the necessity to include a clinical pharmacist in the process of patient discharge to maximize therapeutic advantages and avoid medication-associated issues.
CONCLUSION
This study highlights the significant benefits of clinical pharmacist-led discharge medication counseling in patients with chronic illnesses. The intervention group showed a marked improvement in medication adherence, Health-Related Quality of Life (HRQOL), and patient satisfaction. The largest positive effects on HRQOL were seen in role limitations due to physical and emotional health, and pain management, though a smaller effect was noted in overall health change perception. According to the MMAS-8 scale, the intervention group had a greater improvement in medication adherence (mean difference of 3.933) compared to the control group (0.88). The 12-Likert scale results showed higher satisfaction during the second follow-up. Additionally, thorough scrutiny of discharge medication charts and detailed patient counseling helped identify, prevent, and manage various Drug-Related Problems (DRPs).
Cite this article:
Hadia R, Joshi D, Rana A, Selvyaraj M, Desai P, Vyas B. Impact of Clinical Pharmacist-Led Discharge Counseling on Health Outcomes and Quality of Life in Chronic Disease Patients. J Young Pharm. 2025;17(4):953-62.
References
- Anchala R., Kannuri N. K., Pant H., Khan H., Franco O. H., Di Angelantonio E., Prabhakaran D., et al. (2014) Hypertension in India: A systematic review and meta-analysis of prevalence, awareness, and control of hypertension.. Journal of Hypertension 32: 1170-1177 https://doi.org/10.1097/HJH.0000000000000146 | Google Scholar
- Blix H. S., Viktil K. K., Reikvam Å.. (2004) The majority of hospitalizations due to drug-related problems are preventable: Results from a prospective study.. Pharmacoepidemiology and Drug Safety 13: 81-87 https://doi.org/10.1097/HJH.0000000000000146 | Google Scholar
- Coleman E. A., Smith J. D., Raha D., Min S. J.. (2005) Posthospital medication discrepancies: Prevalence and contributing factors.. Archives of Internal Medicine 165: 1842-1847 https://doi.org/10.1001/archinte.165.16.1842 | Google Scholar
- Conradie A., Atherton J., Woodward M.. (2017) Predictors of mortality in patients with coronary artery disease: A study of HRQOL.. European Journal of Preventive Cardiology 24: 567-574 https://doi.org/10.1001/archinte.165.16.1842 | Google Scholar
- Dean B., Schachter M., Vincent C., Barber N.. (2002) Causes of prescribing errors in hospital inpatients: A prospective study.. The Lancet 359: 1373-1378 https://doi.org/10.1016/S0140-6736(02)08350-2 | Google Scholar
- Elliott R. A., Camacho E., Campbell F.. (2021) Prevalence and economic burden of medication errors in the NHS in England.. BMJ Quality and Safety 30: 96-105 https://doi.org/10.1016/S0140-6736(02)08350-2 | Google Scholar
- Failde I., Ramos I., Berra A.. (2001) Health-related quality of life in coronary artery disease: A study using the SF-36.. Quality of Life Research 10: 104-112 https://doi.org/10.1016/S0140-6736(02)08350-2 | Google Scholar
- Forster A. J., Clark H. D., Menard A., Dupuis N., Chernish R., Chandok N., Khan A., van Walraven C., et al. (2004) Adverse events among medical patients after discharge from hospital.. CMAJ 17(4)0: 345-349 https://doi.org/10.1016/S0140-6736(02)08350-2 | Google Scholar
- Forster A. J., Murff H. J., Peterson J. F., Gandhi T. K., Bates D. W.. (2003) The incidence and severity of adverse events affecting patients after discharge from the hospital.. Annals of Internal Medicine 138: 161-167 https://doi.org/10.7326/0003-4819-138-3-200302040-00007 | Google Scholar
- Glans M., Kragh Ekstam A., Jakobsson U.. (2015) Preventable discharge medication errors and their impact on rehospitalization.. BMC Health Services Research 15: 394 https://doi.org/10.7326/0003-4819-138-3-200302040-00007 | Google Scholar
- Gurumurthy P., Krishna S., Reddy N.. (2020) Drug-related problems in patients with chronic diseases at a tertiary care hospital.. Journal of Clinical and Diagnostic Research 14: Article FC01-FC05 https://doi.org/10.7326/0003-4819-138-3-200302040-00007 | Google Scholar
- Horne R., Weinman J., Barber N.. (2005) Concordance, adherence, and compliance in medicine-taking: A conceptual map and research priorities.. National Co-ordinating Centre for NHS Service Delivery and organisation R and D (NCCSDO). https://doi.org/10.7326/0003-4819-138-3-200302040-00007 | Google Scholar
- Huff C., Kline D. M., Blough D. K.. (2018) The role of pharmacists in discharge counseling to reduce ED visits: A study in Boston.. Journal of the American Pharmacists Association 58: 286-291 https://doi.org/10.7326/0003-4819-138-3-200302040-00007 | Google Scholar
- Kearney P. M., Whelton M., Reynolds K., Muntner P., Whelton P. K., He J., et al. (2005) Global burden of hypertension: Analysis of worldwide data.. The Lancet 365: 217-223 https://doi.org/10.1016/S0140-6736(05)17741-1 | Google Scholar
- Mueller S. K., Sponsler K. C., Kripalani S., Schnipper J. L.. (2012) Hospital-based medication reconciliation practices: A systematic review.. Archives of Internal Medicine 17(4)2: 1057-1069 https://doi.org/10.1001/archinternmed.2012.2246 | Google Scholar
- Ramanath K., Balaji D., Nagaraju B.. (2013) Impact of patient counseling on medication adherence and quality of life in hypertensive patients in Karnataka, India.. Asian Journal of Pharmaceutical and Clinical Research 6: 162-167 https://doi.org/10.1001/archinternmed.2012.2246 | Google Scholar
- Sarangarm P., London M. S., Snowden S. S.. (2013) Impact of pharmacist-led discharge counseling on medication adherence and patient satisfaction: A study.. Journal of the American Pharmacists Association 53: 170-178 https://doi.org/10.1001/archinternmed.2012.2246 | Google Scholar
- Sartika I., Insani W. N., Abdulah R.. (2019) The impact of tuberculosis on health-related quality of life: A cross-sectional study using the SF-36 questionnaire.. International Journal of Tuberculosis and Lung Disease 23: 601-607 https://doi.org/10.1001/archinternmed.2012.2246 | Google Scholar
- Tunbridge W. M. G., Evered D. C., Hall R., Appleton D., Brewis M., Clark F., Evans J. G., Young E., Bird T., Smith P. A., et al. (1977) The spectrum of thyroid disease in a community: The Whickham survey.. Clinical Endocrinology 7: 481-493 https://doi.org/10.1111/j.1365-2265.1977.tb01340.x | Google Scholar
- (2020) India ageing Report-2020. https://doi.org/10.1111/j.1365-2265.1977.tb01340.x | Google Scholar
- Wiggins B. S., Rodgers J. E., DiDomenico R. J., Cook A. M., Page R. L.. (2013) Discharge counseling for patients with heart failure or myocardial infarction: A role for pharmacists.. American Journal of Health-System Pharmacy 70: 377-386 https://doi.org/10.1111/j.1365-2265.1977.tb01340.x | Google Scholar